澳港宝典资料网官网-全年资料免费大全
网站首页
关于我们
公司简介
资质证书
车间设备
产品中心
JTH2系列负荷隔离开关
JTW1智能型万能式断路器
JTPR5智能化电机软起动器
JTL1电气火灾监控探测器
JTCPS控制与保护开关
JTM1LE系列漏电断路器
JTM1塑壳断路器
JTH3双电源自动转换开关
JTH2双电源自动转换开关
JTQ2双电源自动转换开关
JTQ30双电源自动转换开关
新闻资讯
公司新闻
行业动态
资料下载
联系我们
首页
关于我们
公司简介
资质证书
车间设备
产品中心
JTH2系列负荷隔离开关
JTW1智能型万能式断路器
JTPR5智能化电机软起动器
JTL1电气火灾监控探测器
JTCPS控制与保护开关
JTM1LE系列漏电断路器
JTM1塑壳断路器
JTH3双电源自动转换开关
JTH2双电源自动转换开关
JTQ2双电源自动转换开关
JTQ30双电源自动转换开关
新闻资讯
公司新闻
行业动态
资料下载
联系我们
中文
English
产品中心
PRODUCT
产品中心
首页
-
产品中心
-
JTW1智能型万能式断路器
-
JTW1智能型万能式断路器
JTW1智能型万能式断路器
如果您有任何问题可以联系我们!
联系我们
电话:15057775008
扫一扫,加我为朋友
详细信息
详细信息
没有了!
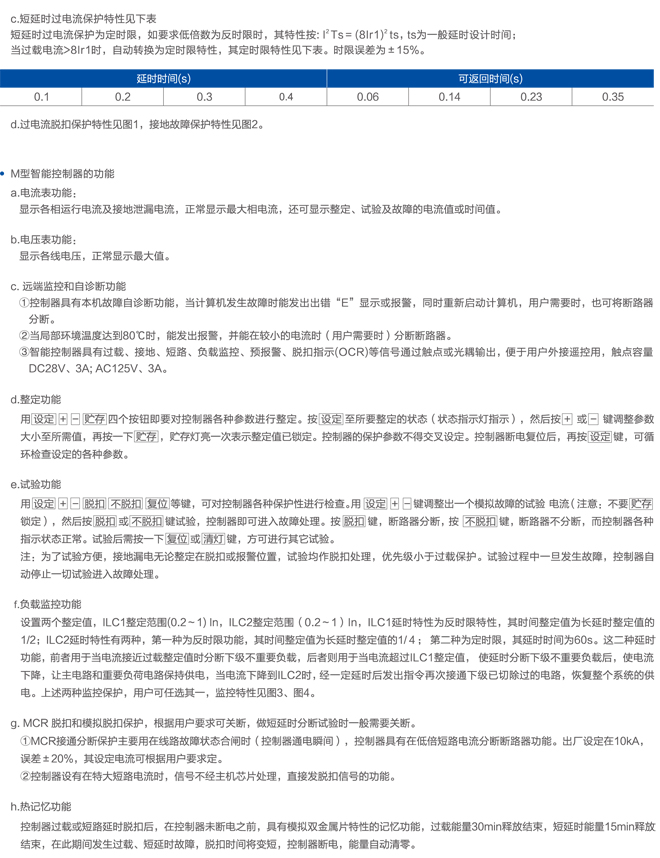
JTW1智能型万能式断路器 新
返回
相关产品
JTW1智能型万能式断路器
JTW1智能型万能式断路器 新
JTW1智能型万能式断路器 新
联系我们
浙江温州乐清市柳市象阳工业区鸿宝公司院内
15057775008
首页
/
关于我们
/
新闻资讯
/
产品中心
/
资料下载
/
联系我们
© 澳港宝典资料网官网
浙ICP备18030446号
XML
网站地图
网站制作维护:
传信网络